January 21, 2015
Need help choosing the right eCommerce platform?
If you're building an eCommerce site on WordPress, then you may need help choosing the right eCommerce platform. After all, there are several to pick from.
If you're building an eCommerce site on WordPress, then you may need help choosing the right eCommerce platform. After all, there are several to pick from.
Now, to be clear, I'm talking about these WordPress options:
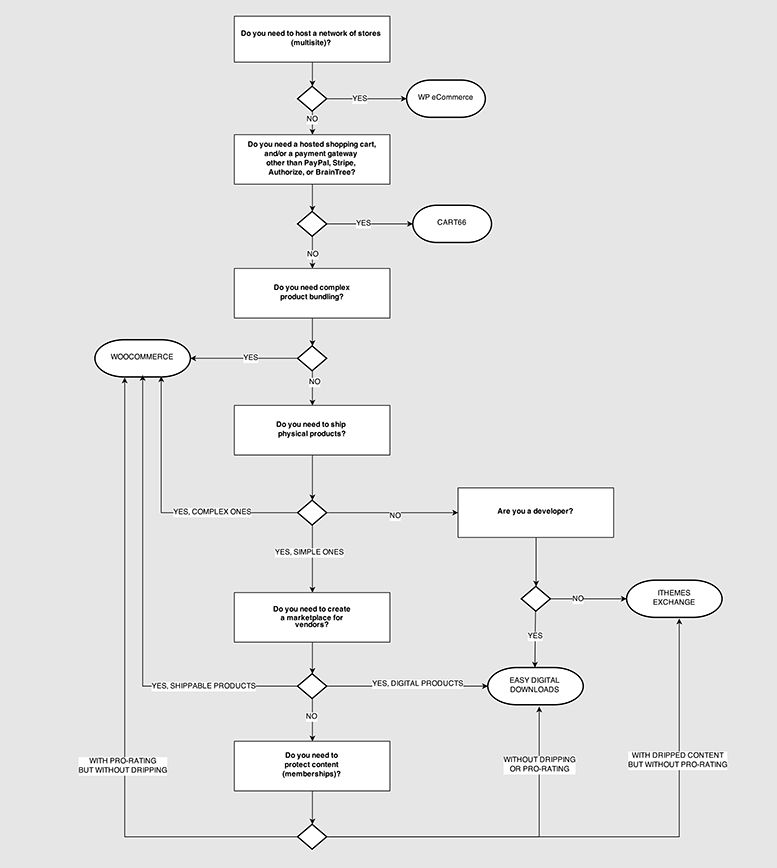
I wrote about these before, earlier this year. But this time, after some prodding on Twitter, I created a flowchart to help you navigate some of the options out there.
So here you go.
Choosing the Right eCommerce Platform

More Resources
Of course, you may notice that the last flow decisions should likely add a couple more decision points (pro-rating and/or content dripping).
I've written about these before, which is why I tried to wrap up the decision quickly. But if you want to know more about pro-rating fees, you can read about the WooCommerce Subscriptions extension.
Also, my favorite of these that drips content also happens to be a powerful membership solution in general - iThemes Exchange.
And if you missed it, I already wrote about marketplaces using WordPress, along with creating a marketplace already with Easy Digital Downloads.
A story. An insight. A bite-sized way to help.
Get every article directly in your inbox every other day.
I won't send you spam. And I won't sell your name. Unsubscribe at any time.
About the Author
Chris Lema has spent twenty-five years in tech leadership, product development, and coaching. He builds AI-powered tools that help experts package what they know, build authority, and create programs people pay for. He writes about AI, leadership, and motivation.